

ABSTRACT
21st century education requires the development of digital and linguistic competences in an integrated way. The use of pseudocode for didactic purposes is widely used in engineering-related fields and has great potential for the development of computational thinking and numerical sense. However, its use in the field of language teaching is still scarce and unexplored. This proposal aims to move towards a transdisciplinary STEAM approach, where language learners have the opportunity to develop their linguistic, translation, numerical sense, and computational thinking competences in an integrated manner based on a proposal that combines CLIL (Content and Language Integrated Learning) and DAT (Didactic Audiovisual Translation).
KEYWORDS: language education; audiovisual translation; computational thinking; translation skills.
RESUMEN
La educación del siglo XXI requiere el desarrollo de competencias digitales y lingüísticas de forma integrada. El uso del pseudocódigo con fines didácticos está muy extendido en las carreras de corte ingenieril, y tiene un gran potencial para el desarrollo del pensamiento computacional y del sentido numérico. Sin embargo, su uso en el ámbito de la enseñanza de lenguas es aún escaso e inexplorado. Esta propuesta propone caminar hacia un enfoque STEAM, de naturaleza transdisciplinar, en el que el alumnado de lenguas tenga la oportunidad de desarrollar de forma integrada sus competencias lingüísticas, traductológicas, el sentido numérico y el pensamiento computacional partiendo de una propuesta basada en AICLE (Aprendizaje Integrado de Contenidos y Lenguas) y en TAD (Traducción Audiovisual Didáctica).
PALABRAS CLAVE: enseñanza de lenguas; traducción audiovisual; pensamiento computacional; competencias traductológicas.
El uso de pseudocódigo está muy extendido en el ámbito de la ciencia y de la ingeniería, especialmente en los cursos de introducción a la programación científica, debido al hecho de ser una combinación entre el lenguaje natural y los lenguajes de programación que permite diseñar programas informáticos sencillos de una forma práctica y accesible para el alumnado. El pseudocódigo tiene una gran utilidad tal y como refleja la literatura científica, puesto que permite que el alumnado desarrolle el pensamiento computacional (Laura-Ochoa & Bedregal-Alpaca, 2022), su pensamiento matemático (Beúnes Cañete et al., 2019) y su competencia para la resolución de problemas (Olsen, 2005). Sin embargo, las aplicaciones del pseudocódigo como recurso didáctico han estado principalmente presentes en áreas STEM (Science, Technology, Engineering, and Mathematics), tal y como afirma Tinedo (2022b). Es preciso subrayar que el término STEM está mostrando una fuerte tendencia a ser reemplazado por STEAM (Boice et al., 2021; Kang, 2019), que aboga por la inclusión y la integración de las disciplinas de Artes y Humanidades, puesto que la A que se incluye en el acrónimo está ligada al término Arts. Existen estudios que exploran el potencial pedagógico del lenguaje de programación Scratch para el desarrollo del trabajo colaborativo (Pinto & Escudeiro, 2015), del desarrollo del pensamiento matemático y del sentido numérico (Tasdemi̇r et al., 2016), del pensamiento computacional en el profesorado en formación (Ramos & Espadeiro, 2014) o para el propio aprendizaje de la programación científica (Dudka et al., 2018). Sin embargo, la literatura que relaciona este lenguaje de programación pensado para aprendices de Educación Primaria y Secundaria con el desarrollo de las competencias lingüísticas es escasa, existiendo solo algunas propuestas de innovación como la de Tinedo-Rodríguez (2022a). El caso de PSeInt es de especial interés, puesto que a pesar de su gran potencial didáctico en el ámbito de la programación y del desarrollo del sentido numérico (Beúnes Cañete et al., 2019; Sañchez et al., 2020), no existen aún estudios ni propuestas didácticas que validen su potencial para la enseñanza conjunta que demandan los enfoques STEAM. La presente propuesta de innovación educativa tiene como objetivo principal explorar el potencial didáctico de PSeInt para la adquisición conjunta de destrezas lingüísticas, desarrollo del sentido numérico, conocimientos sobre inglés para fines específicos en el ámbito de la ciencia y la ingeniería, desarrollo del pensamiento computacional y la adquisición de competencias traductológicas para el abordaje de textos especializados de carácter científico-técnico en propuestas pedagógicas basadas en Traducción Audiovisual Didáctica (en adelante, TAD).
Alba-Pastor (2019) señala la impotencia de los Diseños Universales de Aprendizaje (DUA, en adelante), en la planificación e innovación curricular puesto bajo este modelo, las planificaciones didáctica adquieren un sólido compromiso con la Educación Inclusiva, puesto que en su núcleo hay tres principios básicos: la necesidad de proporcionar al alumnado múltiples formas de implicación, la posibilidad de representar la información de formas diversas, y la multiplicidad de formas de acción y expresión del aprendizaje. En el siglo de las pantallas y la revolución digital, la multimodalidad y el uso del audiovisual en el aula supone un eje clave para favorecer la diversidad de formas de representar la información y de expresar el aprendizaje de múltiples formas (Herrero, 2019), además de ser un elemento fundamental para el desarrollo de competencias lingüísticas (Herrero et al., 2017; Herrero & Vanderschelden, 2019). En este sentido, la TAD (Talaván & Lertola, 2022; Talaván & Tinedo-Rodríguez, 2023) supone un puente clave para la didáctica de lenguas, la enseñanza de contenidos disciplinares y el mundo audiovisual. La TAD se puede definir como una disciplina que explora el potencial didáctico que tienen las tareas en las que el alumnado se pone en la piel de un/a traductor/a audiovisual para la adquisición de lenguas. Las modalidades principales de TAD son el subtitulado didáctico (Ávila-Cabrera, 2021; Ávila-Cabrera & Esteban, 2021; Ávila-Cabrera & Rodríguez-Arancón, 2021; Incalcaterra McLoughlin & Lertola, 2015; Lertola, 2019; Talaván, 2006; Talaván & Rodríguez-Arancón, 2014), las voces superpuestas (Talaván, 2021; Talaván & Rodríguez-Arancón, 2018), el doblaje didáctico (Ávila-Cabrera, 2022; Bolaños-García-Escribano & Navarrete, 2022; Fernández-Costales, 2021b, 2021a; Sánchez-Requena, 2016, 2018; Talaván & Ávila-Cabrera, 2015; Talaván & Costal, 2017), la audio descripción didáctica (Ibáñez et al., 2016; Ibáñez & Vermeulen, 2013; Navarrete, 2018, 2021; M. del M. Ogea-Pozo, 2022a, 2022b; Talaván & Lertola, 2016; Vermeulen & Escobar, 2021; Vermeulen & Moreno, 2017) o el subtitulado didáctico para personas sordas (Talaván et al., 2022; Tinedo-Rodríguez & Frumuselu, 2023). No obstante, el comentario libre o free comentary es una modalidad pensada por Lertola (2021), cuyo potencial está aún por explorar y tendrá un papel fundamental en la propuesta pedagógica que se presenta en este artículo.
El siglo XXI, además de estar impregnado por la multimodalidad, se caracteriza por el incesante contacto con los computadores, que tienen su propio lenguaje, y es fundamental que la ciudadanía adquiera unas nociones básicas (Barr et al., 2011) para mediar entre el lenguaje natural o humano, y el lenguaje computacional. Para tal fin, el desarrollo del pensamiento computacional y del sentido numérico se tornan elementos fundamentales. El pensamiento computacional se puede definir como la capacidad que tiene una persona para transformar un problema real en términos algorítmicos (Lodi & Martini, 2021; Wing, 2006) y el sentido numérico se refiere a un conjunto de habilidades matemáticas que permiten comprender las cantidades y las magnitudes y sus relaciones (García-Pérez & Adamuz Povedano, 2019; Kuanina & Malykh, 2019; Norris et al., 2015). En términos lingüísticos y atendiendo al esquema clásico de Jakobson (1959), se podría lanzar la hipótesis de que el pensamiento computacional es un ejercicio de mediación en el que hay una traducción intersemiótica en la que los sistemas implicados son una lengua natural y una lengua artificial o simbólica y que el sentido numérico es esencial para comprender la relación entre ambos sistemas. Esto refuerza la hipótesis de que la presente propuesta de innovación se enmarca en el modelo DUA debido al hecho de que permite al alumnado representar una realidad de formas diversas, tanto en lenguas naturales como en lenguajes artificiales.
Al haber mediación, necesariamente hay una incursión de la traducción y, por ende, se plantea una posible incidencia de la propuesta en las competencias traductológicas, especialmente en la competencia extralingüística, en la competencia comunicativa en ambas lenguas, en la competencia de transferencia y en la competencia instrumental tal y como las define (Hurtado-Albir, 1999, 2008, 2015). Es decir, la propuesta va encaminada al desarrollo de conocimientos específicos a través del desarrollo de la competencia extralingüística, algo que está estrechamente relacionado con el aprendizaje de contenidos disciplinares sobre temáticas específicas. Asimismo, este proceso de enseñanza-aprendizaje estaría contextualizado en el objetivo principal de adquisición y aprendizaje de lenguas, por lo que al hablar de aprendizaje simultáneo de lenguas y contenidos habría que señalar la relevancia del concepto AICLE (Aprendizaje Integrado de Contenidos y Lenguas) (Coyle, 2006, 2008; Coyle & Holmes, 2009; Fraga Castrillón & Couto-Cantero, 2021; Gómez Parra, 2018, 2021), en este caso, nos estaríamos centrando en el aprendizaje integrado de contenidos específicos y de lenguajes de especialidad a través de la traducción audiovisual. En este sentido, Gómez-Parra (2018) subraya el potencial de lo audiovisual en entornos AICLE y Ogea-Pozo (2018, 2020) indaga en la relación entre la TAV y la adquisición de lenguajes especializados y el desarrollo integrado de competencias traductológicas. Esto nos lleva a explorar el potencial combinado de la TAV y lenguajes especializados para el desarrollo de competencias lingüísticas y traductológicas usando tareas que favorezcan el pensamiento computacional para cabalgar hacia el diseño DUA necesario en marcos STEAM, en los que la “A” de Artes y Humanidades tenga un peso protagonista, al igual que el resto de las letras que conforman el acrónimo.
Este artículo consiste en una propuesta de innovación educativa cuyo fin es el desarrollo conjunto de las competencias lingüísticas y del pensamiento computacional, para ello la mediación jugará un papel fundamental. En primer lugar, se planteará al alumnado un problema ligado con la realidad que deberá formular en formato de pseudocódigo en PSeInt. PSeInt es un software que solo está disponible en español, por lo que todos los resultados que produce están en dicho idioma. Una vez que se diseñe el código y funcione, se obtendrá un diagrama de flujo que debe traducirse a la L2 (traducción inversa), y para el que además se ha de redactar un texto alternativo en la L2 para facilitar la accesibilidad en los medios digitales. Asimismo, este texto alternativo se debe traducir a la L1 para afianzar el conocimiento de la terminología especializada en sendos sistemas lingüístico-culturales. Finalmente, la TAD entra escena a través de la modalidad de comentario libre o free commentary (Talaván et al, 2024). El alumnado deberá grabar la pantalla con el diagrama de flujo analizando paso a paso cada elemento del diagrama, lo que se espera que favorezca de forma integrada la adquisición de competencias lingüísticas y el desarrollo del pensamiento computacional.
La propuesta de innovación tiene como objetivo el desarrollo integrado de las competencias mencionadas anteriormente y su fundamentación pedagógica tiene sus raíces en la Traducción Audiovisual Didáctica. En concreto, el comentario libre didáctico es la modalidad de TAD en la que se formula la presente propuesta. Como se muestra en la Tabla 1, la propuesta se compone de tres fases principales.
| FASE | 1 | 2 | 3 |
| Traducción | Intersemiótica (L1>LC) Interlingüística directica (L2>L1) | Mediación (LC>L2) Inversa (L1>L2) | Mediación (LC>L2) Inversa (L1>L2) |
| Competencias lingüísticas | Recepción escrita (L2) | Producción escrita (L2) | Producción oral (L2) |
| Pensamiento computacional | Sí | Sí | Sí |
| Sentido numérico | Sí | Sí | Sí |
| Software | PSeInt | Procesador de textos | Capturador de pantalla |
| Producto | Código del algoritmo | Texto | Vídeo |
| Terminología específica | Sí, en L1 | Sí, en L2 | Sí, en L2 |
Tabla 1. Fases de la propuesta pedagógica TAD-ComptLing (Traducción Audiovisual Didáctica para el desarrollo de competencias lingüísticas, pensamiento computacional y sentido numérico.
Con el fin de hacer la propuesta más concreta, se detallará cómo se propone que se formulen las tareas ligadas a cada fase.
· FASE 0: Terminología básica
En esta fase de iniciación que solo se ha de implementar la primera vez que se lleve una propuesta de esta naturaleza al aula se ha de introducir terminología básica sobre programación como los que se ofrecen en la Tabla 2, siempre adaptada a las necesidades de la lección que se va a implementar.
| Tipología de datos y estructuras (Data types and structures) | Bucles o ciclos de programación (Flow control structures) | Léxico básico |
| String – cadena Numbers – números Naturals – naturales Integer – enteros Rational – racionales Real algebraic - Irracionales Array – vector Matrix – matriz | If-else conditionals Case statements For loops While loops | Boolean Code Command in-line interface Declaration Exception Iteration Operator |
Tabla 2. Terminología básica de programación.
De esta forma el alumnado se familiarizará con la terminología y con los conceptos que debe aplicar para resolver el problema propuesto, usando términos precisos en cada una de las fases de la resolución.
· FASE 1: De la realidad al ordenador
En esta fase se debe plantear un problema aritmético sencillo en L2. Es muy recomendable que esté contextualizado y que responda a los intereses del alumnado. Por ejemplo, los problemas relacionados con el uso de bloques condicionales pueden ser de gran interés ya que desarrollan de forma integrada el sentido numérico y el pensamiento computacional.
| Rose and Mike were enjoying an expensive and delicious snack in the park when an old man sitting on a nearby bench approached them. He told them that he had been counting the number of people riding bikes and tricycles in the park and had observed that there were both bike riders and tricycle riders. The old man explained that if the number of people riding bikes was even, he wanted to multiply the number of bike wheels by two, and if the number of people riding tricycles was odd, he wanted to multiply the number of tricycle wheels by three. However, if the number of people riding bikes was odd and the number of people riding tricycles was even, he would not include these numbers in his personal calculations. The old man offered to pay for Rose and Mike’s snack if they helped him with his counting. Would you like to help them earn a free snack? |
El enunciado presentado desde el punto de vista computacional y numérico se resuelve aplicando condiciones de paridad y el uso de sentencias condicionales. En primer lugar, el alumnado debería comprender el texto y sacar los elementos esenciales que se le solicitan:
Partiendo de estas variables, han de desarrollar un algoritmo que permita el cálculo inmediato de la suma del cuadrado del número de ruedas de bicicletas y del cubo del número de ruedas de triciclos.
En lugar de usar un lenguaje de programación concreto (Python, C++, etc.), se propone el uso de pseudocódigo porque es más sencillo y visual, y está demostrada su eficacia en entornos didácticos. Para ello se recomienda el uso del software libre y gratuito PSeInt. En este caso solo es necesario usar códigos condicionales y condiciones de paridad, para ello se trabajará con la función “mod” y con esquemas condicionales.
Figura 1. Ejemplificación del cálculo del residuo en una división.
La función “mod” de PSeInt permite calcular el residuo (o el resto de una división). Una de las condiciones básicas de la paridad es que el residuo al dividir por 2 cualquier número sea “0”. Si se observa la figura 1, el resultado de aplicar la función “mod” al número 24, sería 0, lo que indicaría condición de paridad.
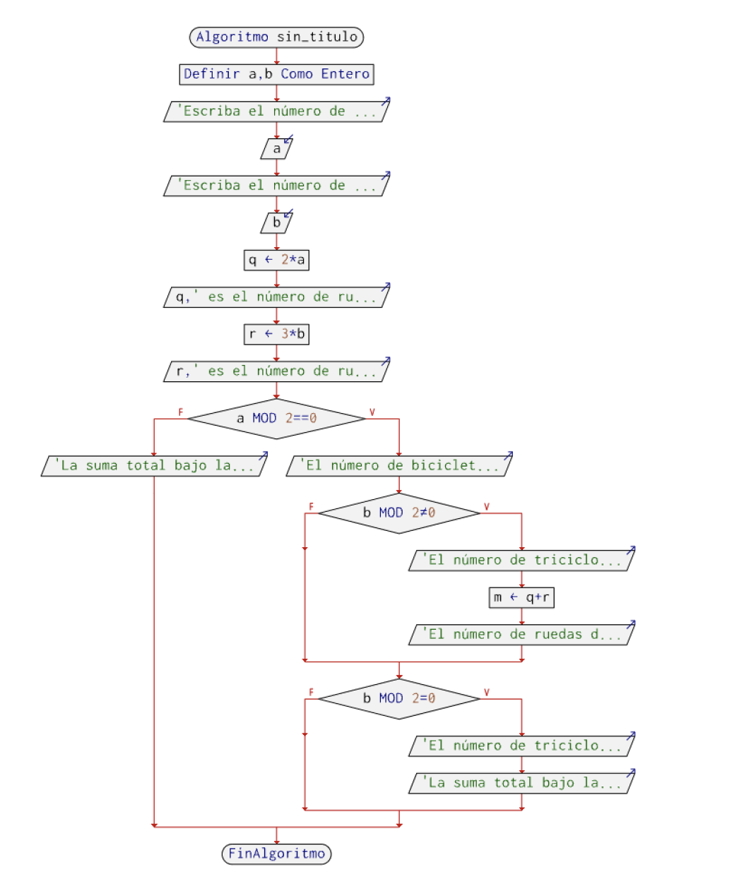
Las sentencias condicionales permiten establecer un flujo que condicione una decisión. Por ejemplo, si se quiere tener en cuenta el número de ciclistas cuando este sea par, para ello será requisito esencial incluir una sentencia condicional que distinga cuando el usuario introduce un número par o cuando introduce un número impar. La Figura 2 muestra una posible solución para el problema propuesto en formato PSeInt.

Figura 2. Posible código para solucionar el problema.
Al ejecutar el algoritmo, se solicita al usuario que introduzca el número de bicicletas y el número de triciclos, que se almacenan en las variables “a” y “b” respectivamente. Posteriormente se definen las variables “q” y “r”. La variable “q” calcula el número de ruedas de bicicleta, mientras que la variable “r” hace lo propio con el número de ruedas de triciclo.
El eje clave que requiere una mayor profundidad de sentido numérico y computacional se pone en práctica en la inserción de la sentencia condicional. El enunciado solicitaba sumar la cantidad de ruedas de triciclos y bicicletas cuando el número de personas que usasen bicicleta fuese par, y cuando el número de personas en triciclos fuese impar. Por ello, una de las condiciones principales del bucle condicional es que la variable “a” (número de personas montando bicicletas) tenga residuo 0, lo que se calcula con la función “mod”. Si se verifica dicha condición, el algoritmo mostrará que se verifica dicha condición y explorará la paridad del número de personas que montan triciclos a través de dos sentencias condicionales. Se solicita que sea impar, por lo que el residuo ha de ser distinto de 0. Si se da esta condición, se sumará el número de ruedas de bicicleta y de triciclo. En caso contrario, si el residuo es 0, se mostrará el mensaje de que el número de triciclos es par y también se mostrará que no se cumplen las condiciones solicitadas. Una de las grandes ventajas de PSeInt es que además de mostrar el código, permite ejecutarlo y mostrar el diagrama de flujo asociado al mismo, además permite la reproducción del código paso a paso, con un marcado carácter didáctico.

Figura 3. Diagrama de flujo asociado al código de la Figura 2.
· FASE 2: Códigos accesibles
Una vez que se ha obtenido el código es importante tener presente que el objetivo de la tarea es caminar hacia un desarrollo holístico STEAM. Con la Fase 1, se profundiza en el sentido numérico y en el pensamiento computacional, mientras que esta fase se centra en aspectos lingüísticos y traductológicos. Díaz-Alarcón y Menor (2013) subrayan el papel de la traducción inversa. Como el código que ha creado el alumnado está en español, deberán traducirlo al inglés en primera instancia. Una vez que hayan realizado dicha traducción se planteará una tarea de mediación para fomentar la conciencia de accesibilidad. Para ello deberán redactar un texto alternativo “Alt text” en el que describan los elementos visuales de la imagen del diagrama de flujo en la L2.
Con este fin es crucial que tengan en cuenta la terminología básica relacionada con este tipo de diagramas, tal y como se muestra en la Tabla 3. Esta terminología se utilizará para redactar el texto alternativo de forma que una persona que tenga diversidad funcional sensorial visual pueda tener acceso al contenido de la imagen.
| Símbolo | Término (EN) | Término (ES) | Función |
![]() |
Start / End | Comienzo / fin | Representa el comienzo o el final del algoritmo. |
![]() |
Arrow | Flecha | Relaciona los elementos del diagrama. |
![]() |
Input / output | Entrada / salida | Muestra las variables de entrada y salida. |
![]() |
Process | Proceso | Representación de un proceso. |
![]() |
Decision | Decisión | Representa una decisión. |
Tabla 3. Terminología básica para la descripción de códigos.
Un ejemplo de descripción del código en inglés sería el siguiente:
The algorithm prompts the user to enter the number of bicycles and the number of tricycles. The number of bicycles is stored in the variable “a,” while the number of tricycles is stored in the variable “b.” Both values are used as inputs. The algorithm calculates the total number of bicycle wheels (output, stored in variable “q”) as well as the total number of tricycle wheels (output, stored in variable “r”). A decision process is initiated with an if-statement. If the value of “a” is divisible by 2 (i.e., if “a” is even), the system will output a message stating that the number of bicycles is even. If “a” is not even, the system will output a message stating that the requirements are not met. If the number of bicycles is even, the algorithm will proceed to a new if-statement that examines the parity of the number of tricycles. If the number of tricycles is odd, the algorithm will add the values of “q” and “r” and display the total number of wheels that do not meet the initial requirements as an output message.
Una vez que esté en inglés, se solicitará la traducción al español, para hacer la traducción accesible en ambos idiomas, y para un mayor número de hablantes. Como se puede apreciar, el texto contiene una alta densidad de terminología especializada y su producción es clave para hacer que esa terminología pase de ser vocabulario receptivo, a vocabulario productivo, atendiendo a las hipótesis de Krashen (1982).
Ejemplo de traducción:
El algoritmo solicita al usuario que ingrese el número de bicicletas y el número de triciclos. El número de bicicletas se declara como variable “a”, mientras que el número de triciclos se declara como variable “b”, ambos conforman la entrada. El algoritmo calcula el número de ruedas de bicicleta (salida, variable “q”) y el número de ruedas de triciclo (salida, variable “r”). Un proceso de decisión comienza con una sentencia condicional. Si el módulo de “a” es 0, habrá un mensaje de salida declarando que el número de bicicletas es par; de lo contrario, el sistema proporcionará al usuario un mensaje de salida afirmando que los requisitos no se cumplen. Si el número de bicicletas es par, se inicia una nueva sentencia condicional que explora la paridad del número de triciclos. Si el número de triciclos es impar, el algoritmo llevará a cabo la suma de “q” y “p” mostrando el total de ruedas bajo los requisitos iniciales como un mensaje de salida.
La realización de esta tarea por parte del alumnado está ligada potencialmente al desarrollo de la producción escrita y de mediación. Asimismo, la traducción directa del texto supone un ejercicio de recepción escrita y, por ende, de revisión forzosa de la producción escrita, lo que de forma implícita puede convertirse en una fase de edición y revisión, y, por ende, de reflexión sobre la propia producción.
De forma transversal, la conciencia de accesibilidad es clave, tal y como señala Ogea-Pozo (2022a, 2022b). El uso del texto alternativo pretende fomentar la conciencia sobre las dificultades y barreras que experimentan las personas con diversidad funcional en el universo cibernético.
· FASE 3: La TAD entra en escena, comentario libre de textos especializados
Finalmente, la TAD juega un papel fundamental en esta propuesta, en especial el comentario libre. Como se puede apreciar en la Figura 4, PSeInt ofrece la posibilidad de ejecutar el pseudocódigo paso a paso, a la vez que muestra el diagrama de flujo y el propio código.

Figura 4. Captura de pantalla de PSeInt.
La tarea de TAD consistirá en reproducir el código y hacer un comentario libre del mismo en inglés. Para ello se puede usar cualquier herramienta que permita capturar pantalla como Loom, Screencastify o PowerPoint. El alumnado deberá explicar el código de forma razonada en la L2, la tarea de producción escrita asociada a la fase 2 es esencial para dar este salto a la oralidad ya que se espera que sea una fase que afiance los conocimientos adquiridos. El Vídeo 1 (https://doi.org/10.6084/m9.figshare.22300678.v2) muestra la forma en la que se ejecuta el código en pantalla.
Las pautas para el comentario libre se fundamentan en los principios de Lertola (2021) adaptados a las necesidades propias de la propuesta pedagógica:
De esta forma se pretende desarrollar la oralidad a través de la TAD de textos especializados, reforzando de forma integrada aspectos lingüísticos y conceptuales ligados al pensamiento computacional y al sentido numérico.
A modo de conclusión, la propuesta de innovación está impregnada de la filosofía STEAM. La Figura 5 sintetiza el proceso que ha de seguir el alumnado en la tarea propuesta. De este proceso se desprende que el alumnado trabajará de forma integrada contenidos relacionados con las matemáticas y lenguas, por lo que se podría clasificar como una propuesta AICLE atendiendo a Coyle (2006). De la primera fase se obtienen como productos el pseudocódigo y el diagrama de flujo asociado al mismo, lo que implica una mejora del sentido numérico y del pensamiento computacional, puesto que sin ellos no sería posible trasladar el enunciado del problema al lenguaje computacional. Además, la recepción escrita juega un papel clave en este proceso puesto que el enunciado se proporciona en la L2, y sin esa comprensión inicial no se puede llevar a cabo este proceso de confección del código. Una de las posibles mejoras que se pueden plantear a la propuesta es el uso de una batería de preguntas de respuesta múltiple que aseguren que el alumnado comprende el texto del enunciado.
La Fase 2 tiene una serie de objetivos de carácter lingüístico y social. Por un lado, se propone que el alumnado formule un texto alternativo en la L2 para describir el diagrama de flujo asociado al pseudocódigo. Este texto se debe traducir a la L1, para poner en práctica las destrezas traductológicas que señala Hurtado-Albir (1999, 2015). Asimismo, en esta fase se propone también la traducción inversa del código que se redacta inicialmente en la L1 por las características propias de PSeInt, lo que se espera que tenga una repercusión positiva en las competencias lingüísticas, tal y como señalan Alarcón y Menor (2013). Se espera aquí afianzar el vocabulario pasivo y que pase a formar parte del repertorio de léxico activo a través de la propuesta de tareas de producción escrita basadas en el código.
La Fase 3 está íntimamente relacionada con la TAD, especialmente con la modalidad de comentario libre. El objetivo de esta fase es reforzar la adquisición integrada de competencias y contenidos poniendo el foco en la oralidad y en el empleo de terminología especializada. Para ello se propone que el alumnado grabe un comentario libre del “paso a paso” de la ejecución de su código, gracias a la funcionalidad que incluye para tal fin PSeInt. De esta forma, se estará poniendo en práctica de forma oral el vocabulario específico relacionado con la computación y con el código. Además, se solicita que dicho texto relacione el enunciado con los pasos que se dan, por lo que la mediación es un eje clave junto con el propio entramado conceptual que sustenta la actividad.

Figura 5. Resumen de las fases de la propuesta de innovación.
Se puede así concluir que el diseño propuesto responde al modelo DUA, puesto que aboga por proporcionar al alumnado la posibilidad de representar la información de formas diversas (texto, audiovisual, imagen, código), y favorece una multiplicidad de formas de acción y expresión del aprendizaje. Además, crea conciencia sobre accesibilidad en el ciberespacio a través de la inclusión del texto alternativo. La propuesta pretende también integrar la traducción y la mediación en los procesos de enseñanza y aprendizaje de lenguas para caminar hacia un horizonte STEAM que favorezca una Educación Bilingüe e Intercultural (EBeI) de calidad, y en el que las Artes y las Humanidades tengan un papel protagonista. La TAD junto con AICLE presentan poderosas sinergias que hacen que el aprendizaje de lenguas adquiera una naturaleza verdaderamente transdisciplinar. En ella, las fronteras de las disciplinas se desdibujan para crear situaciones de aprendizaje en las que se desarrollan las competencias necesarias para la ciudadanía del siglo XXI de una forma multimodal, inclusiva y plurilingüe.
Agradecimientos
Este artículo tiene una doble vía de financiación:
[1] Proyecto I+D+iTRADILEX (PID2019-107362GA-I00). Agencia Estatal de Investigación PID2019-107362GA-I00/AEI/10.13039/501100011033
[2] Contrato predoctoral FPI para la realización de tesis doctorales en la Escuela Internacional de Doctorado de la Universidad Nacional de Educación a Distancia (EIDUNED).
Alba Pastor, C. (2019). Diseño Universal para el Aprendizaje: un modelo teórico-práctico para una educación inclusiva de calidad. Participación Educativa, 6(9).
Hurtado-Albir, A. (1999). La competencia traductora y su adquisición. un modelo holístico y dinámico. Perspectives: Studies in Translatology, 7(2). https://doi.org/10.1080/0907676X.1999.9961356
Ávila-Cabrera, J. J. (2021). Reverse subtitling in the ESP class to improve written skills in English: addressing international students’ needs. Journal of Audiovisual Translation, 4(1), 27-49. https://doi.org/10.47476/jat.v4i1.2021
Ávila-Cabrera, J. J. (2022). Improving oral production skills in the Business English class through creative dubbing. ESP Today. Journal of English for Specific Purposes at Tertiary Level, 10(1), 99-122. https://doi.org/10.18485/esptoday.2022.10.1.5
Ávila-Cabrera, J. J., & Esteban, A. C. (2021). The project SubESPSKills: Subtitling tasks for students of Business English to improve written production skills. English for Specific Purposes, 63, 33-44. https://doi.org/https://doi.org/10.1016/j.esp.2021.02.004
Ávila-Cabrera, J. J., & Rodríguez-Arancón, P. (2021). The use of active subtitling activities for students of Tourism in order to improve their English writing production. Ibérica: Revista de La Asociación Europea de Lenguas Para Fines Específicos, 41, 155-180.
Barr, D., Harrison, J., & Conery, L. (2011). Computational Thinking: A Digital Age Skill for Everyone. Learning and Leading with Technology, 38(6).
Beúnes Cañete, J. E., Vargas Ricardo, A., Beúnes Cañete, J. E., & Vargas Ricardo, A. (2019). La introducción de la herramienta didáctica PSeInt en el proceso de enseñanza aprendizaje: una propuesta para Álgebra Lineal. Transformación, 15(1).
Boice, K. L., Jackson, J. R., Alemdar, M., Rao, A. E., Grossman, S., & Usselman, M. (2021). Supporting teachers on their STEAM journey: A collaborative STEAM teacher training program. Education Sciences, 11(3). https://doi.org/10.3390/educsci11030105
Bolaños-García-Escribano, A., & Navarrete, M. (2022). An action-oriented approach to didactic dubbing in foreign language education: Students as producers. XLinguae, 5(2), 103-120.
Coyle, D. (2006). Content and Language Integrated Learning Motivating Learners and Teachers Do Coyle University Nottingham. Scottish Languages Review, 13.
Coyle, D. (2008). CLIL—A Pedagogical Approach from the European Perspective. In Encyclopedia of Language and Education. https://doi.org/10.1007/978-0-387-30424-3_92
Coyle, D., & Holmes, B. (2009). Towards an integrated curriculum-CLIL National Statement and Guidelines. The Languages Company.
Díaz Alarcón, S., & Menor, E. (2013). La traducción inversa, instrumento didáctico olvidado en el aprendizaje de lenguas extranjeras. Lenguaje y Textos, 38.
Dudka, O., Vlasiі, O., & Mаhometa, N. (2018). Implementation of the competence-based approach to learning programming on Scracth. OPEN EDUCATIONAL E-ENVIRONMENT OF MODERN UNIVERSITY, 5. https://doi.org/10.28925/2414-0325.2018.5.8896
Fernández-Costales, A. (2021a). Audiovisual translation in primary education. Students’ perceptions of the didactic possibilities of subtitling and dubbing in foreign language learning. Meta, Journal Des Traducteurs, 66(2), 280-300. https://www.erudit.org/fr/revues/meta/#back-issues
Fernández-Costales, A. (2021b). Subtitling and Dubbing as Teaching Resources in CLIL in Primary Education: The Teachers’ Perspective. Porta Linguarum, 36, 175-192. https://doi.org/10.30827/portalin.v0i36.16228
Fraga Castrillón, N., & Couto-Cantero, P. (2021). Aprendizaje de lenguas extranjeras: Estudio sobre las percepciones del futuro profesorado en Educación Primaria. DIGILEC: Revista Internacional de Lenguas y Culturas, 8. https://doi.org/10.17979/digilec.2021.8.0.8632
García-Pérez, M. T., & Adamuz Povedano, N. (2019). Del número al sentido numérico y de las cuentas al cálculo táctico: Fundamentos, recursos y actividades para iniciar el aprendizaje. Octaedro.
Gómez Parra, M. E. (2018). Bilingual and intercultural education (BIE): Meeting 21 st Century Educational Demands. Theoria et Historia Scientiarum, 15. https://doi.org/10.12775/ths.2018.006
Gómez Parra, M. E. (2021). Educación bilingüe en la infancia. El enfoque PETaL. In Educación bilingüe en la infancia. Peter Lang. https://doi.org/10.3726/b17553
Gómez-Parra, M. E. (2018). El uso de la traducción audiovisual (TAV) en el aula AICLE: aplicaciones didácticas. In M. Á. García-Peinado & I. Ahumada Lara (Eds.), Traducción literaria y discursos traductológicos especializados (pp. 463-482). Peter Lang.
Herrero, C. (2019). From new literacies to transmedia literacies: the New Approaches to Transmedia and Languages Pedagogy project. In Innovative language teaching and learning at university: a look at new trends. https://doi.org/10.14705/rpnet.2019.32.898
Herrero, C., Sánchez-Requena, A., & Escobar, M. (2017). Una propuesta triple: Análisis fílmico, traducción audiovisual y enseñanza de lenguas extranjeras. Intralinea - Online Translation Journal. http://www.intralinea.org/specials/article/2245
Herrero, C., & Vanderschelden, I. (2019). Using Film and Media in the Language Classroom: Reflections on Research-led Teaching. Multilingual Matters.
Hurtado-Albir, A. (2008). Traducción y traductología. Introducción a la traductología (2a). Cátedra.
Hurtado-Albir, A. (2015). The acquisition of translation competence. Competences, tasks, and assessment in translator training. Meta (Canada), 60(2). https://doi.org/10.7202/1032857ar
Ibáñez, A., & Vermeulen, A. (2013). Audio Description as a Tool to Improve Lexical and Phraseological Competence in Foreign Language Learning. In D. Tsagari & G. Floros (Eds.), Translation in language Teaching and Assessment (pp. 41-65). Cambridge Scholars Publishing.
Ibáñez, A., Vermeulen, A., & Jordano, M. (2016). Using audio description to improve FLL students’ oral competence in MALL: methodological preliminaries. In A. Pareja-Lora, C. Calle-Martínez, & P. Rodríguez-Arancón (Eds.), New perspectives on teaching and working with languages in the digital era (pp. 156-245). Research-Publishing.net. https://doi.org/10.1016/0732-118X(86)90008-5
Incalcaterra McLoughlin, L., & Lertola, J. (2015). Captioning and Revoicing of Clips in Foreign Language Learning-Using ClipFlair for Teaching Italian in Online Learning Environments. In The Future of Italian Teaching.
Jakobson, R. (1959). On Linguistic Aspects of Translation. In R. A. Brower (Ed.), On Translation (pp. 232-239). Harvard University Press. https://doi.org/doi:10.4159/harvard.9780674731615.c18
Kang, N. H. (2019). A review of the effect of integrated STEM or STEAM (science, technology, engineering, arts, and mathematics) education in South Korea. In Asia-Pacific Science Education (Vol. 5, Issue 1). https://doi.org/10.1186/s41029-019-0034-y
Krashen, S. (1982). Principles and practice in second language acquisition. Pergamon.
Kuanina, Y. V., & Malykh, S. B. (2019). Development of the non-symbolic and symbolic numerical sense. Voprosy Psikhologii, 2019-January(5).
Laura-Ochoa, L., & Bedregal-Alpaca, N. (2022). Incorporation of Computational Thinking Practices to Enhance Learning in a Programming Course. International Journal of Advanced Computer Science and Applications, 13(2). https://doi.org/10.14569/IJACSA.2022.0130224
Lertola, J. (2019). Audiovisual translation in the foreign language classroom: applications in the teaching of English and other foreign languages. Research-publishing.net. https://doi.org/10.14705/rpnet.2019.27.9782490057252
Lertola, J. (2021). Free commentary to enhance writing and speaking skills in EFL teacher training. ESP Across Cultures, 18, 125-140. https://doi.org/http://dx.doi.org/10.4475/0062_7
Lodi, M., & Martini, S. (2021). Computational Thinking, Between Papert and Wing. Science and Education, 30(4). https://doi.org/10.1007/s11191-021-00202-5
Navarrete, M. (2018). The use of audio description in foreign language education. Translation and Translanguaging in Multilingual Contexts, 4(1). https://doi.org/10.1075/ttmc.00007.nav
Navarrete, M. (2021). Active Audio Description as a didactic Resource to Improve Oral Skills in Foreign Language Teaching. Universidad Nacional de Educación a Distancia (UNED).
Norris, J. E., McGeown, W. J., Guerrini, C., & Castronovo, J. (2015). Aging and the number sense: Preserved basic non-symbolic numerical processing and enhanced basic symbolic processing. Frontiers in Psychology, 6. https://doi.org/10.3389/fpsyg.2015.00999
Ogea-Pozo, M. (2018). Subtitulado del género documental: de la traducción audiovisual a la traducción especializada. Sindéresis.
Ogea-Pozo, M. (2020). La traducción audiovisual desde una dimensión interdisciplinar y didáctica. Sindéresis.
Ogea-Pozo, M. del M. (2022a). Into The Shoes of Visually Impaired Viewers: a Pedagogical Experiment to Improve Audio Description and English Language Skills. International Journal for 21st Century Education, 9(1), 73-87. https://www.uco.es/ucopress/ojs/index.php/ij21ce/article/view/15169/13684
Ogea-Pozo, M. del M. (2022b). Raising awareness and teaching accessibility: a didactic experiment in the audiovisual translation classroom based on audio description. AVANCA | CINEMA, 777-787. https://doi.org/10.37390/avancacinema.2022.a457
Olsen, A. L. (2005). Using pseudocode to teach problem solving. Journal of Computing Sciences in Colleges, 21(2).
Pinto, A., & Escudeiro, P. (2015). O uso do scratch nas atividades colaborativas de TIC. 2015 10th Iberian Conference on Information Systems and Technologies, CISTI 2015. https://doi.org/10.1109/CISTI.2015.7170620
Ramos, J. L., & Espadeiro, R. G. (2014). Os futuros professores e os professores do futuro. Os desafios da introdução ao pensamento computacional na escola, no currículo e na aprendizagem. Educação, Formação & Tecnologias - ISSN 1646-933X, 7(2).
Sañchez, M., Bahamondez, E. V., & De Clunie, G. T. (2020). Use of PSeInt in teaching programming: A case study. ACM International Conference Proceeding Series, Part F166737. https://doi.org/10.1145/3401895.3402083
Sánchez-Requena, A. (2016). Audiovisual translation in teaching foreign languages: Contributions of dubbing to develop fluency and pronunciation in spontaneous conversations. Porta Linguarum, 2016(26). https://doi.org/10.30827/digibug.53920
Sánchez-Requena, Alicia (2018). “Intralingual Dubbing as a Tool for Developing Speaking Skills”. Translation and Translanguaging in Multilingual Contexts (Special Issue Audiovisual Translation in Applied Linguistics: Educational Perspectives), 4(1), pp. 102-128. https://benjamins.com/catalog/bct.111.ttmc.00006.san
Talaván, N. (2006). Using subtitles to enhance foreign language learning. Porta Linguarum Revista Interuniversitaria de Didáctica de Las Lenguas Extranjeras. https://doi.org/10.30827/digibug.30659
Talaván, N. (2021). Las voces superpuestas: Fundamentos y aplicaciones didácticas. In C. Botella & B. Agulló (Eds.), Mujeres en la traducción audiovisual (pp. 66-87). Sinderesis.
Talaván, N., & Ávila-Cabrera, J. J. (2015). First insights into the combination of dubbing and subtitling as L2 didactic tools. In Y. Gambier, A. Caimi, & C. Mariotti (Eds.), Subtitles and Language Learning (pp. 149-172). Peter Lang.
Talaván, N., & Costal, T. (2017). iDub - The Potential of Intralingual Dubbing in Foreign Language Learning: How to Assess the Task. Language Value, 9. https://doi.org/10.6035/languagev.2017.9.4
Talaván, N., & Lertola, J. (2016). Active audio description to promote speaking skills in online environments. Sintagma, Revista de Lingüística, 28, 59-74. https://doi.org/10.21001/sintagma.2016.28.04
Talaván, N., & Lertola, J. (2022). Audiovisual Translation as a Didactic Resource in Foreign Language Education. A Methodological Proposal. Encuentro, 23-39.
Talaván, N., Lertola, J., & Ibáñez, A. (2022). Audio description and subtitling for the deaf and hard of hearing Media accessibility in foreign language learning. Translation and Translanguaging in Multilingual Contexts. https://doi.org/https://doi.org/10.1075/ttmc.00082.tal
Talaván, N., & Rodríguez-Arancón, P. (2014). The use of reverse subtitling as an online collaborative language learning tool. Interpreter and Translator Trainer, 8(1). https://doi.org/10.1080/1750399X.2014.908559
Talaván, N., & Rodríguez-Arancón, P. (2018). Voice-over to improve oral production skills. In J. D. Sanderson & C. Botella-Tejera (Eds.), Focusing on Audiovisual Translation Research (pp. 211-229). PUV, Publicacions Universitat de Valencia.
Talaván, N., & Tinedo-Rodríguez, A. J. (2023). Una mirada transdisciplinar a la Traducción Audiovisual Didáctica: Un recurso para formar a la ciudadanía del Siglo XXI. Hikma: Revista de Traducción, 22(1).
Talaván, N., Lertola, J., & Fernández-Costales, A. (2024). Didactic Audiovisual Translation and Foreign Language Education. Routledge.
Tasdemi̇r, Ş., Çizmeci, H. İ., & Alan, D. (2016). Learning Mathematics with Educational Digital Game Programming. Research Highlights in Education and Science.
Tinedo-Rodríguez, A. J. (2022a). ICTS and computational thinking to foster language skills: a proposal based on Scratch. Didácticas Específicas, 22, 8-30.
Tinedo-Rodríguez, A. J. (2022b). La enseñanza del inglés en el siglo XXI: Una mirada integradora y multimodal. Sindéresis.
Tinedo-Rodríguez, A. J., & Frumuselu, A. (2023). SDH as a Pedagogical Tool: L2, Interculturality and EDI. Translation and Translanguaging in Multilingual Contexts, 9(3), 316-226. https://doi.org/10.1075/ttmc.00116.tin
Vermeulen, A., & Escobar, L. (2021). Audiovisual translation (dubbing and audio description) as a didactic tool to promote foreign language learning: The case of Spanish clitic pronouns. Translation and Translanguaging in Multilingual Contexts, 7(1), 86-105. https://doi.org/10.1075/ttmc.00060.ver
Vermeulen, A., & Moreno, A. I. (2017). Audio description as a tool to promote intercultural competence. In J. Deconinck, P. Humblé, J. Deconinck, A. Sepp, & H. Stengers (Eds.), Towards Transcultural Awareness in Translation Pedagogy (pp. 133-153). LIT Verlag.
Wing, J. (2006). Computational thinking. Communications of the ACM, 49(3), 33-35. https://doi.org/https://doi.org/10. 1145/1118178.1118215